Discourse forum
Matrix chat
Operator Day
Canonical Juju
How Juju works
Charmhub
Community
Docs
Blog
Forum
Charmhub
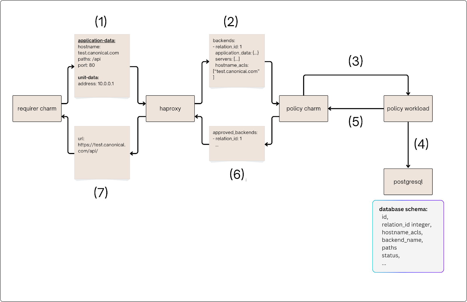
[specification] [resource] Diagrams for ISD267 - haproxy-route policy charm
charm
docs
,
specification
tphan025
(Trung Thanh Phan)
16 March 2026 14:08
1
dataflow
1600×1035 139 KB
architecture
1301×805 62.9 KB